概要:“2024物流仓储钞票投资运营超卓融会10”通过营运、经管、品牌、翻新方针详细预计物流仓储企业的运营智商。最终开云(中国)kaiyun网页版登录入口开云体育,普洛斯领衔,万纬物流、京东产发则以标杆力量紧随自后。
2024年以来,无论是冷库,抑或是凡俗的仓储物流市集,均靠近着以价换量的境况。在房钱的连续下探中,空置率不降反升,不错看到以价换量给需求端带来的刺激作用起原缩小。
从供应端来看,长三角城市群的高标仓市集新增供应量占举座的比重不时上升,但由于需求不及导致无法全齐消化供应量,进而导致供需不屈衡的情况出现,最终的惩处方针仍是要回到对需求的刺激上。
此外,年内有较多的样本企业聘用了出售钞票来填补现款流,但同期不错看到部分企业聘用连续持有中国的物流钞票。

普洛斯领衔,万纬物流、京东产发彰显超卓风范
2024年,宇宙多地仓储物流市集空置率上升,房钱下降。其中,物流业景气指数、仓储指数已多月一语气下降,插足8月后才起原复原回升迹象,部分分项指数仍保持下降趋势,这也反馈了物流有用需求不及。
不外,获利于跨境电商的快速发展,华南等地区的市集需求握住扩大,瞻望跟着前者的不时发展壮大,将来也会进一步发展。
“2024物流仓储钞票投资运营超卓融会10”通过营运、经管、品牌、翻新方针详细预计物流仓储企业的运营智商。
普洛斯行动物流仓储行业的头部企业,连续为企业提供高圭臬的仓储设施。其通过自行开发的选址器具,哄骗大数据分析聘用更优的位置,进行面目上的合理臆度打算布局。
万纬物流行动冷链的标杆企业,为商超零卖、连锁餐饮、生果流通、快消制造、肉类加工、乳成品、水产行业等行业客户提供多温区、高圭臬的冷链仓储事迹。
京东产发则以京东集团供应链生态系统为基石,依托京东数智化社会供应链,打造新一代物流基础设施;以运营事迹为导向,通过科技驱动产业升级,打造辐照带动智商强、当代化运作水平高、互联连续精细的供应链基地网罗。
东久新宜在物流仓储边界的发展一样阻塞小觑,其行动国内当先的新经济产业基础设施开发运营平台,恒久强调对强化钞票管奢睿商的看重。与单纯追赶面目高投资答复不同,公司更敬重旗下业务给市集和佃户带来的孝顺。围绕这一原则,公司过去瞻性、全场所的计谋布局为佃户提供从选址、研发到分娩、营销和产业培养的一站式惩处决策。
新政“解忧”,前三季度高标仓供应采集
如综述中所言,当今物流仓储市集举座靠近着需求不及的境况,这也导致市集需要接管以价换量的模式来刺激增长。但从宇宙仓储物流市集情况不错看出,即使是下调房钱,也无法较好地减缓不时上升的空置率。
具体来看, 9月41个城市的平均房钱为23.96元/正常米/月,环比下降0.57%,同比下降5.48%,而空置率为15.26%,环比下降0.74个百分点,同比上升3.12个百分点。
而从本年1-9月41个城市的举座情况来看,三个季度Q1、Q2、Q3的平均房钱分别为24.26元/正常米/月、24.18元/正常米/月、24.06元/正常米/月,空置率则分别为15.84%、15.35%、15.6%。

不错看出,即使房钱不时下降,但上半年仓储物流市集一样再次靠近空置率改善欠安的压力。具体来看,从2024年6月起原,仓储物流市集房钱不时下探,但空置率大幅回升,以价换量的闭幕相较1-5月来说起原出现缩小的趋势。
供应端,据物联云仓数据,2024年前三季度,高标仓新增供应主要采集在长三角城市群,该区域Q1-Q3的新增供应占比分别为25.1%、37.63%、43.58%,冉冉增大。

由于需求不及,新增的高标仓供应无法全齐消化,进而各城市群的空置率被推高,最终的惩处方针除了从刺激需求端脱手,还可商酌从供应端上惩处。
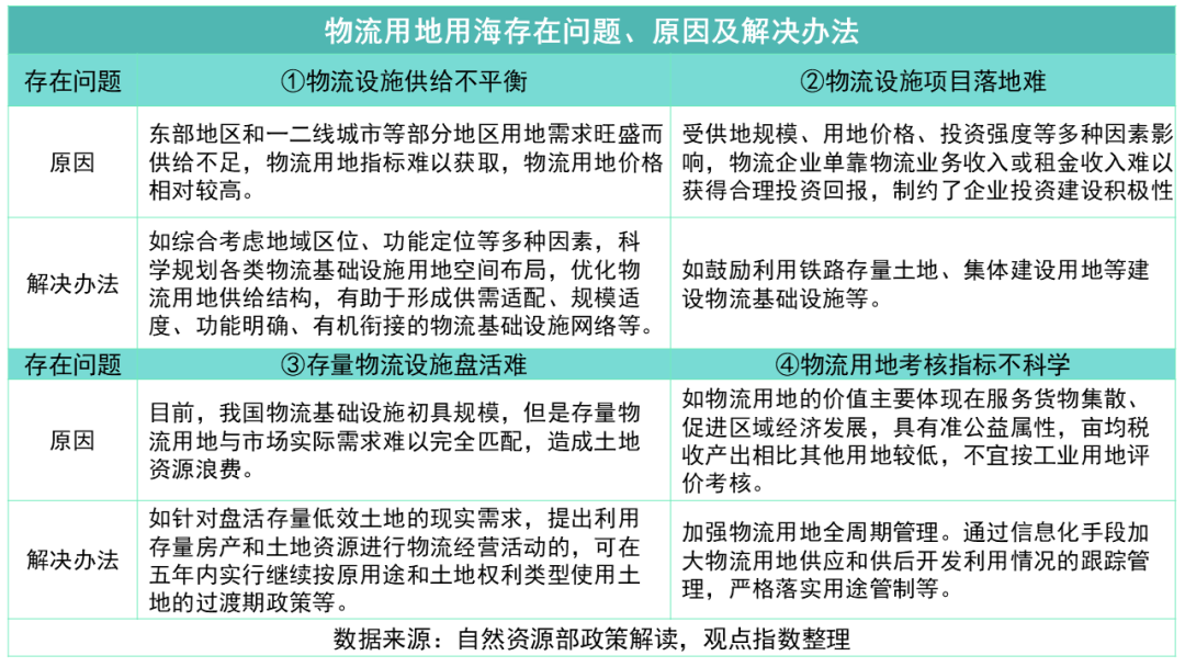
2024年10月24日,天然资源部印发《对于加强天然资源成分保险促进当代物流高质地发展的见告》(以下简称《见告》),明确从增多物流发展空间供给、加大天然资源成分保险力度、鞭策物流用地提质增效、晋升成分援助事迹遵守四方面细化10条政策步调,裁减全社会物流成本,促进当代物流的高质地发展。
其中,于物流仓储行业而言,《见告》中最焦炙的是其赈济周转存量空间资源用于物流面目开发;增多夹杂用地供给,饱读舞兼容物流功能;饱读舞地方周转哄骗存量低效地盘和已填成陆区域,用于物流产业面目;赈济以历久租出、先租后让、弹性年期出让等方法供应物流及关联配套设施用地,安妥划拨用地目次的可采纳划拨方法供地。

不雅点指数了解到,当今物流用地用海仍存在一些结构性繁重,不利于提质增效降本。《见告》聚焦重难点问题,从供应端惩处物流用地用海问题,如优化物流用地供给结构,起源上减少同质化供应,进而促使供需相匹配。
冷库投资热度不时,房钱难逃下降趋势
阐发期内,据不雅点指数不全齐统计,1-10月共计录得67起投资事件,其中已开仓25起,已开工9起。上半年的投资面目以供应链中心、物流中心等面目为主,而非传统仓储园区。且这些面目大多以物流、货运关节的方法存在,下半年的则以跨境电商中心、冷链园区为主。
5月15日,深国际西部公路关节物流园在深圳宝安区松岗街说念负责动工,占大地积7.5万正常米,是深圳分娩事迹型国度物流关节的旗舰面目、中枢载体,是深圳市“7+30+N”三级物流场站体系臆度打算的七大对外物流关节面目之一,亦然深圳市“平急两用”环球基础设施面目之一。该面目瞻望2025年末投产运营,总投资约10亿元,由深国际湾区投资发展有限公司主导。
不雅点指数了解到,该物流园是国度物流关节体系的焦炙组成部分,旨在构建当代聪惠物流设施集群,推动制造业与物流业的深度会通,赈济深圳“工业立市”计谋。
6月28日,京东产发与希音在广东省肇庆市鼎湖区生效举办开仓庆典,记号着希音物流仓储中心负责落户京东智能产业园·肇庆鼎湖面目。这次配合将深化两边在供应链经管、仓储物流等边界的配合,共同推动肇庆地区跨境电商供应链的高质地发展。
8月14日,广州市臆度打算和天然资源局发布音书,增城辞别局已核发SHEIN集团位于增城区中新镇广州东部公铁联运关节的SHEIN供应链总部面目全部25个开发工程臆度打算许可证。
SHEIN集团臆度打算在增城开发一个集仓储、备货、拣货、分拨、发货、结算于一体的智能化仓储物发配送园区,并树立供应链中心。面目一期占地738亩,总建筑面积不少于80万正常米,总投资达36.9亿元东说念主民币。
除了SHEIN加速对跨境物流运输的投资外,阿里巴巴、得物也一样加速跨境业务的布局。7月26日,光谷与得物App签署配合契约,在武汉东湖综保区开发“得物App华中跨境物流中心面目”,旨在加速构建光谷跨境电商产业生态。
7月26日,阿里巴巴集团旗下跨境电商全球速卖通布告,阿里巴巴全球速卖通(广州)跨境电商产业园已于25日负责开业。这是速卖通平台在华南地区的首个园区,由番禺区委疏导,阿里巴巴全球速卖通授权,遍及创意产业园负责运营的专科跨境电商园区。该产业园将给当地企业提供一个集商品展示、交游、物流、金融等多功能于一体的平台,匡助企业更好地开拓国际市集。
此外值得谛视的是,年内各类新开工、开仓的冷库面目数目不时增多,投资热度不减。

投资主体主要为生鲜、茶饮品牌,且配合方主要为万纬物流。10月28日音书,阿水大杯茶仓储配送中心在万纬济南高新冷链园区举行开仓庆典。万纬物流将为阿水大杯茶提供全品类、全温层的高圭臬仓储及多元化的冷链物流事迹,助力阿水大杯茶进一步安靖深耕华北区域、尤其是山东市集的计谋布局。
值得谛视的是,一样入驻万纬济南高新冷链园区的还有茶饮品牌奈雪的茶。10月12日,奈雪的茶在济南的配送中心于万纬济南高新冷链园区负责开仓。不雅点指数了解到,万纬一样将为奈雪的茶提供全品类、全温层的仓储、库内运营和门店配送事迹,粉饰山东系数门店。
而10月14日,茶百说念合肥配送中心在万纬合肥肥西冷链园区负责开仓,记号着茶百说念在安徽及周边省份的门店事迹智商得到进一步晋升。其中万纬物流提供的事迹与另外两家茶饮品牌访佛,一样是全品类、全温层仓储等的一站式事迹,并依托宇宙仓网和运输资源,匡助茶百说念快速拓店,为餐饮供应链降本增效。
近期,此类茶饮品牌在万纬冷链园区密集开仓,不雅点指数合计这与本年7月万纬物流发布的统仓共配产物“万店配”联系。
不雅点指数了解到,万店配具体是指依托宇宙的万纬仓库,完了全品类全温区SKU斡旋入仓,同区域多客户多SKU共同配送。通过仓网粉饰、运网粉饰、准时准点、运营保险、食物安全、科技加成、客户事迹等七个方面的全面惩处,匡助客户降本增效以及援助客户功绩增长。
这种万店配的模式骨子上是基于统仓共配来完了仓配功课的范围化,也行将多家客户的库存采集在沿途,通过采集仓储、共同配送的方法来完了对客户资源的分享。因此,前文所说起的阿水大杯茶及奈雪的茶,短时期内接踵在万纬济南高新冷链园区生效开仓,约略亦然想要达到资源分享的闭幕。
10月21日,深圳顺丰泰森控股(集团)有限公司与中国供销集团有限公司在北京签订了计谋配合框架契约,记号着两家企业将在物流边界张开深刻配合。
把柄契约,两边将在冷链仓储物流设施分享共用、城乡货邮一体化发展、共同打造名特优农产物品牌、助力脱贫地区农产物销售、再生资源回收哄骗与环境事迹等边界加深配合。
纵不雅宇宙30个城市的冷库平均房钱,不错发现2024年以来冷库需求疲软,去化难度加大,且不同城市的冷库房钱齐靠近着下降的趋势。

Q1-Q3三个季度30城的平均房钱分别为102.31、102.1、97.2元/㎡/月,其中Q2降幅最大的城市为广州,为-12.5%,Q3降幅最大的则为合肥,为-32.5%。
而据物联云仓上半年冷库的关联数据,上半年冷库总容积为1.45亿m³,环比上升4.46%,冷库平均房钱为74.02元/㎡/月,环比下降3.36%,冷库空置率为19.56%,环比上升3.45个百分点。
记忆而言,2024年冷库市集的举座融会所以价换量,市集供大于求,房钱不时下降,但空置率仍保管在高位。
快递类企业是融资主力军, “出海”成为新宠
阐发期内,据不雅点指数不全齐统计,共录得25起融资事件,融资类型分别为私募债、超短融、中票等债券,此外还包括树立基金、IPO等。
11月18日,ESR集团布告臆度打算在中国刊行至多15亿元东说念主民币的3年期熊猫债,以拓宽融资渠说念并优化本钱结构,赈济其业务发展和延迟臆度打算。
不雅点指数了解到,这次刊行熊猫债是ESR集团对中国市集的看重和信心的体现。熊猫债行动东说念主民币计价的债券,频年来受到越来越多国际企业的喜爱,成为它们筹集资金的焦炙道路。
ESR集团这次聘用在中国市集刊行熊猫债,有助于裁减融资成本,增强其在国际市集上的竞争力,同期也反馈了中国金融市集对外盛开历程的握住提高,以及东说念主民币国际化的稳步鞭策。
其中不错发现,快递类企业是融资的主力军,如顺丰控股、极兔速递等。

9月9日,极兔速递发布公告称华星集团(借钱东说念主)以及极兔速递及极兔速递多少成员公司(行动担保东说念主)与(其中包括)多少银行及金融机构缔结融资契约。
把柄融资契约,原始贷款东说念主首肯向借钱东说念主华星集团提供按期贷款融资,其中包括最高6.74亿好意思元的融资(约便是东说念主民币47.97亿元);最高13.62亿港元的融资(约便是东说念主民币12.43亿元);及最妙手民币28.7135亿元的境外东说念主民币及境内东说念主民币融资,期限自作出首笔贷款当日起计36个月,上述贷款主要用作华星集团现存债务的再融资以及一般企业营运资金用途。
极兔2024年中报显现,上半年的本钱开销总数为1.65亿好意思元,主要用于投资物业、厂房以及开辟、无形钞票,而这笔90亿元的资金“进账”也将有助于极兔的业务拓展。
11月10日,顺丰控股股份有限公司通过港交所上市聆讯,并发布聆讯后府上集,同日顺丰启动交游前投资者教练,场所是月内完成挂牌。
顺丰控股本次寻求香港上市,将成为中国首家“A+H”股的快递物流公司,据其召募证实书暗示,这次集资所得净款将用于加强国际及跨境物流智商,晋升及优化中国的物流网罗及事迹,研发先进时期及数字化惩处决策,余款用作营运资金。因此这次上市也将更故意于其国际化布局,同期也更故意于其哄骗国际资金完了快速延迟。
但也要谛视到,顺丰在香港IPO前进行了新一轮的股份回购,且募资额也在削减,蓝本传出的拟召募20亿好意思元减至10-15亿好意思元。
无论是极兔抑或是顺丰,均是聘用在港股上市,不雅点指数合计,背后约略有跨境电商的发展推动,因此快递物流企业开启新一轮出海臆度打算。
据海关总署数据,2024年前10个月,我国货色生意收支口总值36.02万亿元东说念主民币,同比增长5.2%。其中,出口20.8万亿元,增长6.7%;进口15.22万亿元,增长3.2%;生意顺差5.58万亿元,扩大17.6%。
11月14日,京东物流发布2024年第三季度功绩阐发。第三季度,京东物流总收入增长至444亿元,同比增长6.6%。值得谛视的是,京东物流暗示分别在好意思国、马来西亚新开自营国外仓,其“全球织网臆度打算”将连续深刻布局,至2025年底全球自营国外仓面积将完了超100%的增长,同期进一步布局开发保税仓、直邮仓。将来3年,京东物流还将新增中马、中韩、中越、中好意思、中欧等国际航路。
菜鸟集团一样紧执出海波澜,本年9月,菜鸟集团CEO万霖暗示,菜鸟将启动全球第二批eHub开发,将物流网罗加速融入全球和区域产业链布局。
8月15日,阿里巴巴发布2025财年一季度功绩。从具体数字上看,菜鸟营收同比增长16%至东说念主民币268.11亿元,主要来自跨境物流践约事迹带来的收入增长和运营效率晋升。财报中还暗示,菜鸟将连续沿着历久性计谋布局,拓展全球物流网罗,包括在欧洲、北好意思等地加速国外腹地快递网罗的开发。
其他快递物流企业如“三通一达”、百世等,一样积极拓展跨境电商物流业务。
2024年6月,圆通国际首进中亚,通过与哈萨克斯坦国度邮政配合,推出中哈跨境快递物流业务,借助粉饰宇宙的配送网罗,为电商平台及客户提供包含报关、转运、分拣、派送等在内的全链路物流事迹。
为得志不同客户的个性化需求,当今圆通国际已变成包含国际快递、货运、供应链、航路产物在内的产物体系。国际货运聚焦好意思国、欧洲、澳洲、中亚、南亚等要点区域,可为客户按需定制合同物流、国际空运、国际海运、国际铁路、多式联运等一站式物流决策;国际供应链围绕破费电子、高端制造、医疗开辟及服装快消等产业,可提供端到端可回顾的供应链惩处决策。
据百世2024年一季度财报,百世国际业务收入达2.81亿元,同比增长42.6%,其中跨境业务总量同比增长256.4%,东南亚包裹量同比增长39.4%。
存量钞票周转,处置方法各有侧重
年内有较多的样本企业聘用了出售钞票来填补现款流,但是也有部分企业聘用连续持有中国的物流钞票。
8月30日,东百集团发布公告称为积极周转存量钞票,优化公司钞票结构,提高钞票流动性和使用效率,增多公司运营资金,公司全资子公司拟转让持有的佛山睿优仓储有限公司、天津兴修供应链经管有限公司、成齐欣嘉物流有限公司及佛山睿信物流经管有限公司4家参股公司20%的股权,受让方系持有各参股公司80%股权的股东即黑石集团关联基金旗下关联子公司,上述4家场所公司20%股权的交游价钱统共为东说念主民币2.79亿元。
这项股权转让意味着东百透顶退出4家场所公司。其暗示,本次交游系公司与黑石集团在物流面目退出设施的再次配合,安妥公司仓储物流面目“投—建—管—退”的闭环运作模式及物流面目轻钞票运营的计谋念念路。
骨子上,从2024年中期功绩不错看到,当今东百集团现款流承压,而出售钞票则是填补现款流最快的方法。
据中报,东百集团2024年上半年贷款范围较上年末略有增长,其中短期借钱、其他流动欠债(融资租出借钱等)、一年内到期的非流动欠债(历久借钱)、历久借钱总数为55.69亿元,较2023年末增长3.58%,而同期(即2024年上半年)的货币资金仅为2.52亿元,差额较大。
阐发期内,ESR一样聘用了出售钞票的方法“回血”,8月30日,ESR 发布公告称其所经管的一个发展基金,出售总值跨越58亿元的中国物流钞票组合。
据了解,这次出售的组合包括九项物流钞票,分别位于中国的一线及准一线城市,包括广州、杭州、上海及苏州。该等钞票地舆位置优胜,附进主要交通关节及市中心,组合内大大量建筑物已赢得LEED金级或银级认证。九项钞票总可出租面积约为85万正常米,佃户包括电商、第三方物流以及制造业的顶尖公司,出售完成后,ESR将连续经管该等钞票。
而据ESR 2024年中期的功绩,上半年其录得净损失2.09亿好意思元,收益由旧年同期的4.554亿好意思元减少31.4%至3.125亿好意思元,房钱收入也同比减少4.6%至3500万好意思元。
详细ESR流通全年的钞票欠债表优化的大场所来看,这次出售九项钞票不仅故意于获取现款,减少财务压力,还不错通过轻钞票输出连续享受收益,这亦然企业周转熟谙物流钞票自可是然的一环。
此外ESR还暗示,集团预期将完成总值约7亿好意思元的钞票出售,其中包括预期将于2024年底推出并完成的中航易商仓储物流基础设施REIT上市。将来12至18个月内,ESR还将臆度打算出售约合15亿好意思元的很是钞票欠债表内的钞票。
与ESR出售中国的熟谙钞票违反,普洛斯聘用了与之违反的说念路,即不时重仓。
10月8日,普洛斯集团布告,将旗下基金经管业务普洛斯本钱GCP在日本、好意思国、欧洲、巴西和越南的国际业务与纽约证券交游所上市的当先另类钞票经管公司Ares Management Corporation吞并。
交游总价值包括37亿好意思元运转对价以及与功绩场所挂钩的可达15亿好意思元的脱期对价。交游完成后,普洛斯仍保留其对普洛斯本钱GCP的系数权。该交游经监管批准以及达到其他交割条款后,瞻望将于2025年上半年完成。
对此普洛斯暗示,交游的前期资金收益将为公司提供更大的流动性,并将用于连续减少欠债,增强集团的钞票欠债表和晋升重要财务方针。该交游所触及的业务在普洛斯中枢计算性EBITDA中占比不到10%。交游完成后,集团净杠杆率瞻望将进一步下降至24%。值得关爱的是,此项交游并不触及中国业务和钞票,普洛斯仍保留对普洛斯本钱GCP的系数权。
不雅点指数了解到,拆分后,普洛斯除持近50亿好意思元的国外钞票外,其余主如果中国钞票和资管业务。而普洛斯也暗示,将连续深耕中国,握住扩大在华的钞票经管范围。
此前ESR则发布公告称,其所经管的一个发展基金将出售总值跨越58亿元的中国物流钞票组合,包括九项物流钞票,漫衍于含广州、杭州、上海及苏州在内的中国一线及准一线城市。出售完成后,ESR将连续经管该等钞票。

据样本企业露出的中报,不错发现企业的营收较旧年同期均有下降,主如果出售钞票、受宏不雅经济等情况影响。
如ESR露出,2024年上半年其收益由2023年上半年的4.554亿好意思元减少31.4% 至2024年上半年的3.125亿好意思元,主如果经管费(即基金经管分部收入)较低所致,该方针由2023年上半年的4.029亿好意思元减少37.0%至2024年 上半年的2.537亿好意思元。
而房钱收入方面,由3670万好意思元减少4.6%至3500万好意思元,一样是出售钞票所致。
此外,公告还暗示,天然ESR在中国融会精深,于2024年上半年录得续租及新租约跨越250万正常米,但宏不雅经济不时疲软仍对举座租出需求产生压力,影响估值及赶快出售钞票欠债表内已好意思满钞票的智商。
仓储物流REITs上新,年内第二次分成启动
期内,共有两只仓储物流REITs生效上市,分别为中原深国际仓储物流REIT、华泰紫金宝湾物流仓储REIT。

中原深国际仓储物流REIT是2024年首单仓储物流公募REIT,其底层钞票包括两个高标仓面目,这两个面目是深国际物流港杭州(一期)和深国际物流港贵州·龙里,统共产权建筑面积35.5万正常米,总估值14.88亿元。
据中原深国际REIT三季报显现,截止2024年9月30日,面目佃户行业组成以快递快运、三方物流、电商零卖类客户为主,两个面目吞并时点出租率为88.65%。其中,杭州一期面目出租率86.99%,贵州面目出租率90.97%,商酌已签订租约并在10月起租的面积后吞并出租率为91.25%。
天然深国际物流港贵州·龙里面目地处华西区域,但其紧邻沪昆高速与厦蓉高速两条通往长三角及珠三角的中枢高速,距离沪昆高速出进口仅200米,周边路网便利,且距离贵阳龙洞堡机场车程不到20分钟,得志陆运及空运的需求。
不雅点指数了解到,贵州面目是龙里县距离高速出进口最近的高标仓面目,亦然区域内单体面积最大、地块最规整的稀缺高标仓面目,户型基本为大体量的单层双边库,是当地操作效率最高的仓库。
租约到期续租或签约情况方面,据悉,2024年杭州一期面目到期租约面积统共为12.08万㎡,贵州面目到期租约面积统共6.3万㎡。截止阐发期内,上述到期面积中杭州一期面目已完成签约10.2万㎡,签约完成率84.40%,贵州面目已完成签约4.36万㎡,签约完成率69.25%。杭州的1.18万㎡与贵州的1.84万㎡已初步达成了签约意向,瞻望到本年年末全部面积可完成去化。
值得谛视的是,把柄讲述时的召募证实书,宝湾物流REIT底层钞票为天津宝湾物流园、廊坊宝湾物流园、南京宝湾物流园和嘉兴宝湾物流园四个仓储物流园。
后基于审慎商酌,为幸免廊坊面目影响REITs举座收益,保护投资者利益,华泰证券(上海)钞票经管有限公司暗示拟删除廊坊宝湾物流园,以天津宝湾物流园、南京宝湾物流园和嘉兴宝湾物流园三个仓储物流园行动基础钞票肯求初度公开刊行。退换之后举座入池钞票的估值为12.26亿元。
华泰紫金宝湾物流REIT面目的反馈恢复稿暗示,删除的原因是截止2024年2月29日,因廊坊市高标仓新增供应较多,当地仓储物流市集出现较大波动,举座空置率大幅上升、去化压力较大,出租率和房钱水平有所下降,且瞻望市集下行趋势短期难以逆转。
分成方面,期内三家仓储物流REITs均已启动年内第二次分成,其中红土翻新盐田港REIT的每10份公募REITs份额的分拨金额最高。
7月30日,中金普洛斯REIT发布2024年度第二次分成公告,并暗示以3月31日为基准日,一季度累计可供分拨金额为东说念主民币8884.01万元,本次分成约分拨前述金额的近100%,即东说念主民币8883.09万元。权利登记日定于8月1日,接管现款分成方法,每10份基金份额分成0.4583元,且免收分成手续费。这次分拨后,2024年累计分拨金额将达到约1.94亿元。
8月8日,嘉实京东仓储基础设施REIT发布公告称,本次分成决策为每10份公募REITs份额分拨0.40元,为2024年的第二次分成,可供分拨金额为2108.90万元,其中约94.84%即2000.00万元将用于本次分拨。
8月8日,红土翻新盐田港REIT一样发布公告称可供分拨金额为4784.89万元,分成比例高达99.99%,应分拨金额为4784.36万元。分成决策为每10份公募REITs份额分拨0.5017元,一样是2024年度的第二次分成。
REITs讲述连续火热,医药类仓储面目成为新标的
阐发期内,顺丰、九囿通等负责讲述REITs,截止至11月14日,这两只REITs的面目动态分别为“已问询”、“已反馈”。
顺丰控股行动面目的发起东说念主,拟刊行的基础设施公募REITs定位于深耕中国内地原土市集,投资区域以长三角、京津冀、长江中下贱航运中心性区为主,以及位于国内机场空侧的顺丰控股所持有的仓储物流钞票,及位于上述投资侧重区域的顺丰控股体系外的仓储物流钞票。
具体来看,底层钞票分别是位于深圳宝安区西乡街说念机场片区的顺丰华南转运中心面目,地盘使用权面积73002正常米,建筑面积74219正常米;位于武汉东西湖区的顺丰丰泰产业园·武汉面目,地盘使用权面积162899正常米,建筑面积193238正常米;位于合肥市蜀山区的顺丰丰泰产业园·合肥面目,地盘使用权面积124353正常米,建筑面积218103正常米。
9月25日,九囿通医药集团股份有限公司布告,其医药仓储物流基础设施公募REITs讲述已赢得中国证券监督经管委员会及上海证券交游所的负责受理。这一进展记号着医药行业首单公募REITs负责讲述,为九囿通在本钱市集的进一步发展铺平了说念路。
这次公募REITs面目的讲述,不错通过本钱市集融资来晋升九囿通在医药仓储物流边界的基础设施开发水平,进一步推动业务发展。此举不仅有助于优化钞票结构,提高资金使用效率,同期也为医药行业提供了新的融资渠说念和投资契机。将来还可通过扩募等方法,将公司自己偏激他同业业公司的医药仓储物流钞票装入上市钞票中,完了上市钞票的范围扩大及钞票价值最大化,从而进一步促进九囿通业务的发展。
不雅点指数了解到,九囿通医药集团股份有限公司的医药仓储物流基础设施公募REITs讲述已赢得中国证监会及上交所的受理,这在医药行业中尚属初度。这次生效讲述,不仅为九囿通带来了本钱市集的关爱,也为系数这个词医药行业的发展注入了新的活力。
基础设施钞票是武汉东西湖当代医药仓储物流面目,位于武汉西大门交通要说念东西湖区,地处武汉绕城高速及四环线之间,所在地块西临新城十八路,南临旷野街,北近东吴正途、东临新城十六路。
具体包括医药仓储详细楼、医药仓储分拣中心、医药仓储保险中心1号楼、医药仓储保险中心2号楼、医药仓储保险中心3号楼、医药仓储保险中心辅助用房,统共建筑面积约17.24万正常米。
11 月 13 日,九囿通发布公告称,为进一步优化钞票结构、晋升本钱运作效率,拟于近期开展医药物流仓储钞票 Pre-REITs 基金的备案及召募责任。
截止公告露出日,公司已联合不动产私募基金经管东说念主及关联中介机构,完成对 Pre-REITs 基金拟纳入钞票池的守法打听及基金决策想象。关联政府合规相通及里面钞票重组责任正在顺利鞭策。
公司的全资子公司九囿通医药投资(湖北)有限公司已与高和丰德(北京)企业经办事迹有限公司、北京楚昌私募基金经管有限公司共同树立了芜湖通高壹号股权投资合股企业(有限合股)。高和本钱行动基金经管东说念主,臆度打算近期完成 Pre-REITs 基金在中国证券投资基金业协会的登记备案。

点击阅读原文开云(中国)kaiyun网页版登录入口开云体育,了解更多]article_adlist-->
